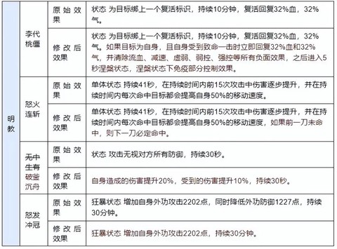
说到天龙八部里头的天龙门派,很多老玩家第一个想到的就是“中冲剑”,这技能可以说是天龙的灵魂技。但要想在对战里头把技能威力百分百打出来,光知道按中冲剑可不够,得先搞清楚天龙技能到底是怎么运作的。就拿天龙的控制技能“八门金锁”来说,技能描述写的是封印目标6秒,不能动也不能放技能,看起来就是个纯控。但实际用起来你会发现,八门之后角色会自动接一次平推攻击,这可就有点特别了——因为其他门派的纯控制技能比如天山的“兰花点穴手”、逍遥的“月落西山”,放了之后是不会触发平推的。这说明天龙的技能机制里头藏了不少细节,有些技能会额外带一次平推伤害,比如“指点江山”这种没写伤害的技能,实测也会附带一次平推,而且这次平推还能触发项链的“忘无”效果。你要是没摸透这点,打架时候连招节奏可能就乱了。
![天龙八部天龙怎么放技能[图1]](https://static.ioznb887.cn/uploads/20251028/6900213ed17f78.57515948.png)
技能机制拆解:哪些技能会“偷藏”平推?
天龙寺的技能设计有个很特别的地方:不少技能除了本身效果,还会额外附加一次平推伤害。比如“少则剑”,技能描述是造成一次直接伤害再加破绽状态,但实际打出去是两次伤害——一次是技能自带的,一次是平推附带的。类似的还有“商阳剑”,也是两次伤害。更离谱的是像“指点江山”这种技能,明明描述里没提伤害,但用了之后照样会带一次平推,而且这次平推还可能“未击中”,但技能的虚弱效果却是必中的。这就意味着天龙玩家放技能时候得留意伤害分段计算的问题,尤其是PK时候,如果平推没打中,可能就会影响后续输出节奏。另外像“一阳指”“雪拥蓝关”这类技能就比较老实,放完不会触发平推,符合技能描述。建议新手多去野外跳射测试,跳起来放技能同时移动打断动作,就能看清哪些技能会藏平推了。
![天龙八部天龙怎么放技能[图2]](https://static.ioznb887.cn/uploads/20251028/6900213f249b88.66131279.png)
核心技能连招:中冲剑怎么穿插最疼?
天龙打架的核心思路是靠“中冲剑”减抗,然后接其他技能爆发。但中冲剑本身也有讲究——它的减抗效果是必中的,但附带的平推伤害可能被躲开。所以高端局里头,很多人喜欢用“八门金锁”起手,因为八门之后必接平推,能稳定挂上负面状态,再接指点江山放大伤害,最后中冲剑打满输出。这里有个细节:八门之后如果你不手动打断,系统会自动平推,这时候如果对方身上有指点江山的虚弱,平推伤害会更高。另外商阳剑的流血效果虽然能被移动解除,但配合天龙的控制链来风筝近战。尤其是打天山这种高爆发门派,八门封住之后如果对方解控,立刻接梯云纵后撤,别硬扛。最后提醒一句,天龙技能耗蓝不低,包里常备蓝药,别打着打着没蓝放中冲剑,那就尴尬了。





